0772-3636369
155 7777 9799
电脑数控全自动钢筋弯箍机通过全智能高集成控制实现了从钢筋送料,去氧化皮,校直延伸,弯曲成型,切断多种工艺单机一体活,能直接制作多种尺寸多种规格的箍筋,完全达到了设计要求。
柳州北斗星液压科技有限公司(www.bdxyykj.com)建筑事业部专注于钢筋机械和标准件机械的研发与开发。成熟产品几十余种,钢筋调直机、钢筋切断机、钢筋调直切断机、钢筋弯箍机、数控钢筋弯箍机等。拥有多项国家专利是广西省知名企业。尤其公司自主研发生产的数控弯箍机有着设计合理、工艺先进、制作精良、性能稳定、操作简单等优点,引领行业的发展,产品畅销全国各地,深受用户好评。
您喜欢的设备
DCWG-05/12A全自动数控钢筋弯箍机
数控弯箍机
市场价:¥0.00
价格:¥0.00
DCWG-05/12B全自动数控钢筋弯箍机
ZDWG-4/8A自动调尺五机头钢筋弯箍机
五机头弯箍机
SDWG-4/8A手动调尺五机头钢筋弯箍机
WQ-2S-40A全液压钢筋双速弯曲机
全液压钢筋双速弯曲机
B.S技术,强悍的伺服动力,精准的控制输出,
让天下没有难加工的钢筋!
[公司新闻] 详细介绍品牌厂家关于钢筋弯箍机的润滑工作
2021-04-12
[公司新闻] 品牌厂家柳州北斗星加快钢筋加工迎来数控弯...
2021-02-02
[公司新闻] 数控弯箍机的应用小细节有哪些大作用
2021-01-26
[公司新闻] 柳州北斗星弯箍机是你最佳的伙伴————数...
2020-12-30
[公司新闻] 广西柳州品牌厂家柳州北斗星继续为市场提供...
2020-12-18
[公司新闻] 半年就能节约人力费购买全自动数控钢筋弯箍...
2020-11-18
[公司新闻] 【广西】北斗星全自动数控钢筋弯箍机助力广...
2020-07-07
[公司新闻] 平稳、快速、准确的全自动螺旋成型机应用...
2020-07-06
[客户案例] 数控钢筋弯箍机厂家教你弯箍机加工效率低应...
2021-04-13
[客户案例] 数控弯箍机数控装置的详细的分析
2021-01-21
[客户案例] 客户质疑全自动数控钢筋弯箍机的价格该怎么...
2020-12-19
[客户案例] 【广西】数控钢筋弯箍机成批进入柳武高速
[客户案例] 螺旋钢筋真的有哪么难做吗,用全自动螺...
[客户案例] 【弯箍机厂家-收藏】节后钢筋数控弯箍机长...
2020-06-30
[客户案例] 国际桥协项目的采购员曾多次问北斗星:海南...
2020-06-29
[客户案例] 微软中国回应关闭实体直营店:中国市场保持...
2020-06-28
[行业资讯] 品牌厂家揭秘数控钢筋弯箍机十大特点参数
2021-04-25
[行业资讯] 品牌厂家全自动数控钢筋弯箍机产品介绍!
[行业资讯] 品牌厂家数控钢筋弯箍机的五种经营模式
2021-04-21
[行业资讯] 数控钢筋调直弯箍机钢筋弯曲机功能的问题
[行业资讯] 品牌厂家告诉你数控钢筋弯箍机的性能优势
[行业资讯] 安装数控钢筋弯箍机时有什么需注意的事项呢...
[行业资讯] 品牌厂家浅谈高速高铁用小箍钢筋---全自...
2021-03-23
[行业资讯] 品牌厂家对数控钢筋弯箍机的机械部分介绍,...
[技术知识] 数控钢筋弯箍机工件残余应力引起的误差,品...
2021-04-23
[技术知识] 品牌厂家告诉你——数控钢筋弯箍机造成磨损...
2021-03-20
[技术知识] 品牌厂家解密数控钢筋弯曲机在正常运转中应...
2021-03-16
[技术知识] 全自动数控钢筋弯箍机加工中如何定位与夹紧...
2021-03-12
[技术知识] 全自动数控钢筋弯箍机加工工艺特征是什么?...
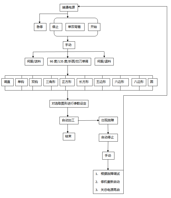
[技术知识] 品牌厂家数控钢筋弯箍机操作流程和注意事项...
2021-03-11
[技术知识] 品牌厂家钢筋数控弯箍机如何确保钢筋的矫直...
[技术知识] 品牌厂家数控钢筋弯箍机的数控装置是如何工...
2021-03-02